About Us

Our Strength in Numbers

12 years of specialized expertise, a dedicated team of 130+ professionals, and a 48,500+m² advanced facility form the foundation of every reliable product we deliver.

Employees
0
Years of Experience
0
Square Meter
0

Our Culture

A sound and positive corporate culture is the philosophical foundation upon which Nonleak continues to advance and create value for our customers, society, employees, and other stakeholders. We place great emphasis on building this culture, making it a multiplier that enhances the effectiveness of all our work.

To Create a Safer, Healthier Life, Upheld by Our Nonleak Philosophy.

"Nonleak" is the highest goal we at Longlike tirelessly pursue. Our company name, "龙立可" (Lóng Lì Kě), is the phonetic translation of the English word "Nonleak," meaning Never Leak. We bear this name to commit to providing our customers with superior quality piping systems. Zero leakage is the target we strive for. In manufacturing, we demand meticulous craftsmanship and continuous improvement. In living, we provide green, environmentally friendly, and safe pipes that are low-maintenance and pollution-free, ensuring safer gas transmission and healthier drinking water.

Our Vision

Our Core Values

People-Centric, Mutual Prosperity

We believe in putting people first and fostering a harmonious ecosystem where all stakeholders – employees, customers, partners, and the community – can thrive together.

Loyalty

To our company, our team, and our commitments.

Dedication

To our craft and to exceeding expectations.

Tenacity

In the face of challenges and in pursuit of excellence.

Progress

Through continuous innovation and improvement.

Our Spirit

Our Mission

To provide a platform for employee development.

To contribute strength to societal progress.

Nonleak is dedicated to forging the most dynamic brand in the stainless steel pipe industry through advanced technology, premium products, and highly competitive pricing.

Our Promise

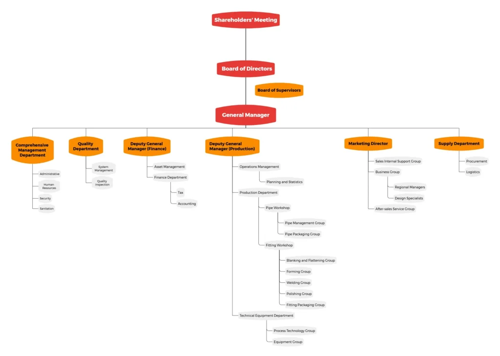
Nonleak Organizational Structure

Organizational chart of Longlike Nonleak Stainless Steel Pipe Co., Ltd. showing clear management hierarchy including R&D, Production, Sales, and Quality Control departments.